McAfee

I worked as a member of the consumer-side user experience team alongside in-house UX designers, visual designers, and user researchers. For most of my projects, the product management and engineering teams were based in India. Other teammates were often located in other countries such as the UK or South Africa, so much of my team interaction relied upon remote communications.

Page Inventory

  • This inventory served several purposes in the final Product Requirements Document. It was a sitemap of screens, it showed which screens required design changes, and it was a reference for identifying wireframes and mockups by label.

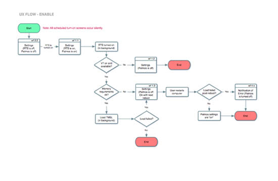
Flowchart

  • Flowcharts were critical to understanding the context of a new feature within the existing product, as well as communicating requirements and specs.

Use Cases

  • Larger, more complex products contained many different use cases.
  • This inventory served several purposes in the final Product Requirements Document. It was a sitemap of screens, it showed which screens required design changes, and it was a reference for identifying wireframes and mockups by label.